“文明考风,诚信为本”,临近期末,为营造公平公正、诚实守信的考试氛围,严肃期末考试考风考纪教育,让同学们认识到诚信考试的重要性,充分做好考试的复习准备工作,继全院期末考试动员大会之后,今年会各班级陆续召开了“诚信考试”主题班会。
班会上,做好考试复习准备动员工作和诚信考试思想教育工作的同时,对学校学生违纪处分条例中关于考试作弊的相关规定进行了学习和强调。学院历来重视以考风正学风,对考试作弊行为持“零容忍”态度,希望所有同学能够认真对待每一场考试,严格遵守考场纪律,共同营造风清气正的考试环境,用真实可信的成绩检验和展现自己的学习成果。
最后,预祝全体同学取得理想的成绩!









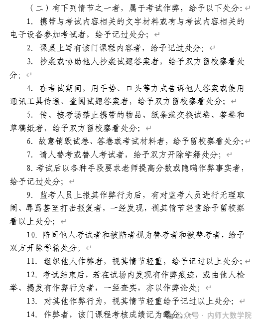
摘自《今年会jinnianhui学生违纪处分条例》
第十七条

